大家好,这里是氧宠博士的测评栏目。
之前为大家测评过嘉传的猫粮和狗粮,感觉这个牌子真的是有点东西在身上的,原料和品控都不错,还有自己的研发团队和自有工厂。今天,我们要继续为大家测评一款嘉传E65烘焙猫粮,感兴趣的铲屎官可以来围观一下哦~

一、购买
为了确保产品质量,我们在某宝的嘉传旗舰店上购买了几袋E65全价烘焙粮,这款猫粮还有烘焙款,配方和制作工艺稍微差一点,但价格也更便宜一些。

二、原料分析

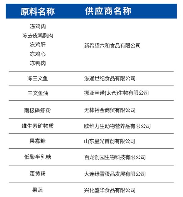
因为是烘焙粮,所以嘉传E65猫粮的肉类占比很高,动物性原料占比高达92%,没有添加植物蛋白原料和谷物。
淀粉原料是红薯粉和木薯粉,因为制作工艺问题,烘焙猫粮也必须添加一些淀粉,否则颗粒无法成型。
三文鱼油和亚麻籽富含不饱和脂肪酸,搭配蛋黄粉里的卵磷脂,会有很好的美毛效果。
膳食纤维来源主要是蓝莓、胡萝卜、车前子、苜蓿草和丝兰粉,蓝莓有一定的明目护眼作用,车前子对泌尿道有益,丝兰粉可以减少粪便异味。

嘉传E65烘焙猫粮的添加剂方面也没什么问题,果寡糖和低聚半乳糖是两种益生元,可以增强猫咪的肠道免疫力。
维生素和矿物质种类比较全面,螯合类矿物质更好吸收,迷迭香提取物是比较安全的增香剂,有一定的诱食作用。

产品详情页有公开原料溯源信息,重要的原料和添加剂都有展示,产品透明度很高。
三、营养数据&检测报告
1.营养保证值

2.检测报告

✔粗蛋白质实测42.24%,粗脂肪实测19.9%,符合营养保证值;
✔钙含量实测1.46%,总磷含量实测1.04%,压线达标,钙磷比1.40:1,正常;
✔牛磺酸含量充足,粗纤维、水溶性氯化物和粗灰分含量正常;
✔淀粉含量实测12.9%,非常低;
✔未检出多种重金属、黄曲霉毒素、沙门氏菌、BHA和BHT。
四、生产工厂
——山东汉欧生物科技有限公司
目前代工品牌比较多的工厂,以高鲜肉为主打的产品居多,肉的质量好。
汉欧代工的猫粮品牌有嘉传、阿飞和巴弟、网易严选、红狗、江小傲、高爷家、喵梵思等。

五、适口性反馈
嘉传E65烘焙粮新升级后的颗粒呈三角形,颗粒不大,闻起来很香,表面有少量的蛋黄粉,摸起来稍微有点油。

为了观察嘉传E65猫粮的适口性,我们邀请了几名铲屎官一起进行喂食测试,下面内容是大家的反馈:

综合评价
综合前期测评结果,嘉传E65猫粮是很靠谱的国产猫粮,营养数据和配料都达到了高端的标准。推荐指数:★★★★
首先,这款烘焙粮的主要原料是鸡肉,单一肉源很低敏,且没有添加谷物、麸质和多余的淀粉原料。
其次,对比其他烘焙猫粮,嘉传E65的性价比也非常高,如果遇到有优惠活动的时候,大家完全可以尝试一下。但是很多猫咪吃这款猫粮都有软便症状,所以大家换粮的时候要注意耐心地给猫咪过渡。
最后,嘉传最大的优点是有独立研发能力,虽然烘焙粮不是自有工厂生产的,但汉欧工厂代工也不错,品控方面不用太担心。